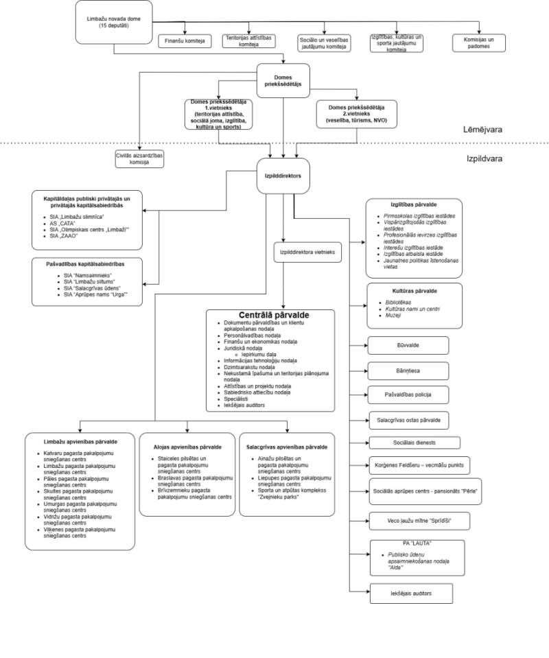
Limbažu novada pašvaldības struktūra
Kontakti
E-pasts: pasts [at] limbazunovads.lv
E-adrese jeb oficiālā elektroniskā adrese ir personalizēta pastkastīte portālā Latvija.gov.lv, drošai saziņai ar iestādi.
Atrašanās vieta
Limbažu novada pašvaldības Klientu apkalpošanas centra darba laiks
- Pirmdiena 7.30 - 18.00
- Otrdiena 7.30 - 17.00
- Trešdiena 7.30 - 17.00
- Ceturtdiena 7.30 - 17.00
- Piektdiena 7.30 - 16.00
- Sestdiena Slēgts
- Svētdiena Slēgts
Kases darba laiks Limbažos
- Pirmdiena 9.00-12.00, 13.00-16.00
- Otrdiena 9.00-12.00, 13.00-16.00
- Trešdiena 9.00-12.00, 13.00-16.00
- Ceturtdiena 9.00-12.00, 13.00-16.00
- Piektdiena 9.00-14.00
- Sestdiena Slēgts
- Svētdiena Slēgts
Bankas rekvizīti
-
Saņēmēja nosaukums:Limbažu novada pašvaldība
-
Saņēmēja reģistrācijas numurs:90009114631
-
Bankas konts:LV71UNLA 0013013130848
-
Bankas nosaukums:A/S „SEB banka”
-
Bankas kods:UNLALV2X
